C++大型流媒体项目-从底层到应用层千万级直播系统实战

亲历字节/快手核心项目工程师,带你构建千万级直播系统的核心技能 实现高薪跃迁

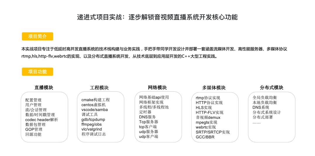
当下火爆的短视频,直播,实时音视频传输都需要高性能直播系统的支撑,行业薪资水涨船高,本课程特邀前字节直播业务核心开发工程师,通过深入浅出的教学方法,带同学全面掌握从底层技术到应用层实现的直播系统开发技能。完成本课程将成为具备千万级并发处理能力的音视频直播系统工程师,能够设计、开发并部署高效稳定的直播解决方案,同时全面升级你的C++技能树,为职业生涯开辟更多可能性。

适合人群
C++大型工程实践感兴趣的同学
对流媒体开发,高性能服务器,分布式系统实践感兴趣的
技术储备
C++基础知识
网络编程基础知识
linux编程基础知识
环境参数
IDE vscode
系统 编译系统和目标系统都是centos

相关推荐:

C++数据开放平台实战,手把手教你做工业级项目【完结】_超星IT (itzlgg.cn)

基于C++音视频高手课-WebRTC远程桌面后台服务实战-(完结)_超星IT (itzlgg.cn)

C++从0实现百万并发Reactor服务器(完结)_超星IT (itzlgg.cn)

试看链接:https://pan.baidu.com/s/1NKP1Nse_ChnrmkDryj9vwQ?pwd=s2rh

 

 

目录大纲:

第1章 C++大型流媒体项目-从底层到应用层千万级直播系统实战-导学

1 节|9分钟

展开

 

视频:
1-1 导学
试看
08:49
第2章 开发环境安装与工程构建
6 节|

收起

 

图文:
2-1 后台开发环境安装

 

图文:
2-2 安装Centos系统

 

图文:
2-3 安装和配置Samba

 

图文:
2-4 vscode安装和配置

 

图文:
2-5 创建工程

 

图文:
2-6 本章技术点总结
第3章 C++通用基础函数库实现
12 节|263分钟

收起

 

图文:
3-1 时间常用函数

 

视频:
3-2 字符串操作
22:10

 

视频:
3-3 单例
22:04

 

视频:
3-4 定时任务1
20:25

 

视频:
3-5 定时任务2
26:50

 

视频:
3-6 日志库-LogStream和Logger实现1
19:12

 

视频:
3-7 日志库-LogStream和Logger实现2
21:47

 

视频:
3-8 日志库-FileLog和FileLogManager实现1
30:44

 

视频:
3-9 日志库-FileLog和FileLogManager实现2
34:56

 

视频:
3-10 配置文件1
30:35

 

视频:
3-11 配置文件2
33:55

 

图文:
3-12 本章技术点总结
第4章 高性能网络框架设计与实现
25 节|662分钟

收起

 

图文:
4-1 认识网络服务器

 

图文:
4-2 IO模型

 

图文:
4-3 两种高效的事件处理模式

 

图文:
4-4 网络基础

 

视频:
4-5 EventLoop
39:38

 

视频:
4-6 EventLoop-Event
32:02

 

视频:
4-7 线程和线程池1
29:44

 

视频:
4-8 线程和线程池2
38:09

 

视频:
4-9 EventLoop-任务队列
24:31

 

视频:
4-10 EventLoop-定时任务1
20:03

 

视频:
4-11 EventLoop-定时任务2
30:53

 

视频:
4-12 InetAddress
40:47

 

视频:
4-13 Socket操作类
45:04

 

视频:
4-14 Acceptor
31:15

 

视频:
4-15 Connection
28:32

 

视频:
4-16 TcpConnection-关闭,读,出错
33:13

 

视频:
4-17 TcpConnection-写
25:46

 

视频:
4-18 TimingWheel在TcpConnection的应用及TcpConnection功能测试
33:02

 

视频:
4-19 TcpClient
41:59

 

视频:
4-20 TcpServer
38:45

 

视频:
4-21 DnsService
38:53

 

视频:
4-22 UdpSocket
49:32

 

视频:
4-23 UdpClient
24:21

 

视频:
4-24 UdpServer
15:13

 

图文:
4-25 本章技术点总结
第5章 多媒体直播系统业务概念与背后的事件
7 节|

收起

 

图文:
5-1 多媒体常用概念

 

图文:
5-2 音视频编码格式简介

 

图文:
5-3 音视频封装格式

 

图文:
5-4 流媒体协议

 

图文:
5-5 直播业务介绍

 

图文:
5-6 一个直播的整个流程及背后的故事

 

图文:
5-7 本章知识点总结
第6章 多媒体模块
6 节|49分钟

收起

 

图文:
6-1 多媒体模块主要功能介绍

 

视频:
6-2 有限状态机在协议解析上的应用
11:02

 

视频:
6-3 Context上下文在协议实现上的应用
18:35

 

视频:
6-4 多媒体数据包类设计与实现
18:38

 

图文:
6-5 多媒体模块协议回调类

 

图文:
6-6 本章知识点总结
第7章 rtmp实现
25 节|405分钟

收起

 

图文:
7-1 rtmp协议简介:简单握手和复杂握手

 

视频:
7-2 Rtmp握手设计
18:20

 

视频:
7-3 Rtmp握手实现1
26:06

 

视频:
7-4 Rtmp握手实现2
19:48

 

视频:
7-5 RtmpServer设计与实现
19:07

 

图文:
7-6 rtmp协议头设计

 

图文:
7-7 rtmp协议简介:消息格式

 

图文:
7-8 ByteReader和ByteWriter

 

视频:
7-9 rtmp协议实现:Rtmp数据包接收设计
24:34

 

视频:
7-10 rtmp协议实现:Rtmp数据包接收实现
34:37

 

视频:
7-11 rtmp协议实现:Rtmp数据包发送设计与实现1
18:20

 

视频:
7-12 rtmp协议实现:Rtmp数据包发送设计与实现2
25:38

 

图文:
7-13 rtmp协议控制消息和用户控制消息

 

视频:
7-14 rtmp协议实现:Rtmp协议控制消息和用户控制消息设计与实现
32:54

 

图文:
7-15 rtmp协议简介:AMF0和AMF3简介

 

视频:
7-16 rtmp协议实现:AMF 简单类型解析设计与实现
31:37

 

视频:
7-17 rtmp协议实现:AMF Object解析设计与实现及AMF解析测试
28:46

 

视频:
7-18 rtmp协议实现:AMF封装设计与实现
15:32

 

图文:
7-19 rtmp协议简介:命令消息

 

视频:
7-20 rtmp协议实现:命令解析与命令实现1
20:10

 

视频:
7-21 rtmp协议实现:命令解析与命令实现2
27:32

 

视频:
7-22 rtmp协议实现:Rtmp命令交互实现及测试
18:49

 

视频:
7-23 RtmpClient设计与实现1
18:37

 

视频:
7-24 RtmpClient设计与实现2
23:59

 

图文:
7-25 本章技术点总结
第8章 直播管理-直播业务配置
18 节|332分钟

收起

 

图文:
8-1 直播管理概述

 

视频:
8-2 直播服务器以及直播业务配置设计与实现
32:52

 

视频:
8-3 直播业务配置在系统配置的实现及测试
21:45

 

视频:
8-4 时间戳修正TimeCorrector设计与实现
26:31

 

视频:
8-5 音视频头CodecHeader类设计与实现
33:45

 

视频:
8-6 Gop管理类设计与实现
17:52

 

视频:
8-7 用户类User设计与实现
23:52

 

视频:
8-8 播放用户类PlayerUser和推流用户类PublishUser设计与实现
17:08

 

视频:
8-9 实时流Stream设计与实现-实时音视频输入功能实现
32:14

 

视频:
8-10 实时流Stream设计与实现-音视频输出实现1
14:09

 

视频:
8-11 实时流Stream设计与实现-音视频输出实现2
13:55

 

视频:
8-12 Rtmp播放用户设计与实现
09:36

 

视频:
8-13 会话类Session设计与实现1
16:49

 

视频:
8-14 会话类Session设计与实现2
08:50

 

视频:
8-15 直播业务管理类LiveService设计与实现1
22:01

 

视频:
8-16 直播业务管理类LiveService设计与实现2
14:46

 

视频:
8-17 直播推流和直播拉流播放测试
24:58

 

图文:
8-18 本章知识点总结
第9章 HTTP协议实现
10 节|192分钟

收起

 

图文:
9-1 http协议简介

 

视频:
9-2 Http消息接收1
21:24

 

视频:
9-3 Http消息接收2
21:39

 

视频:
9-4 Http消息接收3
13:29

 

视频:
9-5 HttpRequest类设计与实现1
20:07

 

视频:
9-6 HttpRequest类设计与实现2
25:42

 

视频:
9-7 HttpContext以及Http消息发送功能设计与实现
23:38

 

视频:
9-8 HttpServer设计与实现
33:49

 

视频:
9-9 HttpClient设计与实现
31:53

 

图文:
9-10 本章知识点总结
第10章 HTTP-FLV实现
4 节|67分钟

收起

 

图文:
10-1 FLV简介

 

视频:
10-2 FlvContext设计与实现
33:08

 

视频:
10-3 FlvPlayerUser设计与实现
32:53

 

图文:
10-4 本章知识点总结
第11章 音视频Demux-实现FLV格式的音视频数据的解封装
5 节|73分钟

收起

 

图文:
11-1 音视频Demux

 

图文:
11-2 音视频帧数据类型定义

 

视频:
11-3 AudioDemux设计与实现
24:22

 

视频:
11-4 VideoDemux设计与实现
47:56

 

图文:
11-5 本章知识点总结
第12章 MPEGTS实现-完成实时音视频到mpegts的封装
8 节|193分钟

收起

 

图文:
12-1 mpegts简介

 

视频:
12-2 PSIWriter设计与实现
27:27

 

视频:
12-3 PatWriter和PmtWriter设计与实现
24:53

 

视频:
12-4 AudioEncoder设计与实现
50:29

 

视频:
12-5 VideoDemux设计与实现
40:33

 

视频:
12-6 TsEncoder设计与实现
20:16

 

视频:
12-7 mpegts功能测试
29:07

 

图文:
12-8 本章总结
第13章 HLS协议实现
7 节|82分钟

收起

 

图文:
13-1 hls协议

 

视频:
13-2 Fragment设计与实现
13:40

 

视频:
13-3 FragmentWindow设计与实现
19:13

 

视频:
13-4 HlsMuxer设计与实现
18:14

 

视频:
13-5 HLS综合测试1
15:13

 

视频:
13-6 HLS综合测试2
15:22

 

图文:
13-7 本章知识点总结
第14章 回源功能实现
7 节|92分钟

收起

 

图文:
14-1 回源功能概述

 

视频:
14-2 回源配置设计与实现
21:50

 

视频:
14-3 回源逻辑实现1
15:24

 

视频:
14-4 回源逻辑实现2
15:46

 

视频:
14-5 Rtmp回源设计与实现
19:09

 

视频:
14-6 回源测试
19:03

 

图文:
14-7 本章知识点总结
第15章 WEBRTC拉流实现
33 节|523分钟

收起

 

图文:
15-1 Webrtc简介

 

视频:
15-2 webrtc概述及WebrtcService实现
28:29

 

视频:
15-3 WebrtcServer以及WebrtcPlayerUser实现
29:27

 

图文:
15-4 dtls简介

 

视频:
15-5 Dtls密钥和证书实现
26:57

 

图文:
15-6 SDP协议简介

 

视频:
15-7 Sdp协议解析与封装实现
30:43

 

视频:
15-8 -1 Sdp应用
18:00

 

视频:
15-9 -2 Sdp应用
17:06

 

图文:
15-10 NAT网络简介

 

图文:
15-11 ICE/TURN/STUN协议简介

 

视频:
15-12 Stun解析和封装实现
28:55

 

视频:
15-13 Stun应用
22:30

 

视频:
15-14 -1 Dtls握手实现
18:07

 

视频:
15-15 -2 Dtls握手实现
19:27

 

视频:
15-16 dtls应用
12:58

 

视频:
15-17 Srtp实现
27:59

 

图文:
15-18 RTP/RTCP协议简介

 

视频:
15-19 Rtp基类设计与实现
21:40

 

视频:
15-20 音频AAC转Opus
29:01

 

视频:
15-21 RtpOpus设计与实现
07:58

 

视频:
15-22 RtpH264设计与实现
25:21

 

视频:
15-23 RtpMuxer设计与实现
24:44

 

视频:
15-24 Rtp数据包发送–WebrtcServer改造
15:24

 

视频:
15-25 Rtp数据包发送–Rtp数据包生成
15:20

 

视频:
15-26 Rtp数据包发送–WebrtcService推流
08:20

 

视频:
15-27 Webrtc整合测试
10:43

 

视频:
15-28 Rtcp基类设计与实现
14:16

 

视频:
15-29 SR报文实现及应用
25:12

 

视频:
15-30 Rtpfb报文实现及应用
28:37

 

视频:
15-31 Rtcp测试
15:11

 

图文:
15-32 GCC和BBR算法介绍

 

图文:
15-33 本章知识点总结
第16章 负载均衡系统简介
4 节|

收起

 

图文:
16-1 负载均衡概述

 

图文:
16-2 基于DNS解析的GSLB实现

 

图文:
16-3 基于HTTP重定向的GSLB实现

 

图文:
16-4 本章知识点总结
第17章 分布式系统及直播系统部署
5 节|

收起

 

图文:
17-1 分布式系统理论知识简介

 

图文:
17-2 分布式直播系统

 

图文:
17-3 直播系统的子系统

 

图文:
17-4 分布式直播系统的部署

 

图文:
17-5 本章知识点总结
第18章 课程总结
1 节|15分钟

收起

 

视频:
18-1 C++大型流媒体直播系统-课程技术总结
14:21
本课程已完结

发表回复

您的电子邮箱地址不会被公开。 必填项已用*标注

本站所有资源版权均属于原作者所有,这里所提供资源均只能用于参考学习用,请勿直接商用。若由于商用引起版权纠纷,一切责任均由使用者承担。更多说明请参考 VIP介绍。

最常见的情况是下载不完整: 可对比下载完压缩包的与网盘上的容量,若小于网盘提示的容量则是这个原因。这是浏览器下载的bug,建议用百度网盘软件或迅雷下载。 若排除这种情况,可在对应资源底部留言,或联络我们。

对于会员专享、整站源码、程序插件、网站模板、网页模版等类型的素材,文章内用于介绍的图片通常并不包含在对应可供下载素材包内。这些相关商业图片需另外购买,且本站不负责(也没有办法)找到出处。 同样地一些字体文件也是这种情况,但部分素材会在素材包内有一份字体下载链接清单。

如果您已经成功付款但是网站没有弹出成功提示,请联系站长提供付款信息为您处理

源码素材属于虚拟商品,具有可复制性,可传播性,一旦授予,不接受任何形式的退款、换货要求。请您在购买获取之前确认好 是您所需要的资源